湖北省人民政府辦公廳關于印發湖北省“互聯網+監管”工作推進方案的通知

2021-01-06

點擊量:1878
湖北省人民政府辦公廳關于印發湖北省“互聯網+監管”工作推進方案的通知
省人民政府辦公廳關于印發湖北省“互聯網+監管”工作推進方案的通知
鄂政辦發〔2020〕60号
各市、州、縣人民政府,省政府各部門:
《湖北省“互聯網+監管”工作推進方案》已經省政府同意,現印發給你們,請結合實際認真抓好貫徹落實。
2020年12月17日
湖北省“互聯網+監管”工作推進方案
為貫徹落實黨中央、國務院關于加強和規範事中事後監管的決策部署,按照省委、省政府關于創新監管方式、推行“互聯網+監管”的工作要求,制定“互聯網+監管”工作推進方案如下。
一、總體要求
堅決貫徹落實黨的十九大和十九屆二中、三中、四中、五中全會精神,按照深化“放管服”改革優化營商環境的總體要求,依托省“互聯網+監管”系統,健全監管工作規範體系,逐步實現全省監管事項全統一、監管系統全聯通、監管數據全共享、監管業務全覆蓋、監管行為全留痕,探索推進聯合監管、風險預警、移動監管,提升監管規範化、精準化、智能化水平。
二、推進方式
“互聯網+監管”工作堅持面上推進與試點先行相結合,對重點領域采取試點方式先行探索,積累成功經驗後再全省推廣。
試點範圍:宜昌市、孝感市,省自然資源廳、省生态環境廳、省交通運輸廳、省文旅廳、省衛健委、省應急廳、省市場監管局、省地方金融監管局、省藥監局。
三、主要任務
(一)統一事項管理,夯實“照單監管”基礎。
1.規範全省監管事項。按照國家“互聯網+監管”系統監管事項目錄清單、檢查實施清單及監管行為信息要素要求和國家“互聯網+監管”系統監管事項目錄清單及檢查實施清單編碼要求,結合工作實際,加強監管事項清單、“雙随機、一公開”監管随機抽查事項清單及行政權力清單中行政檢查、行政處罰、行政強制事項清單的融合,對各地各部門自建監管業務系統進行事項标準化改造,确保與省“互聯網+監管”系統中監管事項統一;如暫不能進行事項标準化改造的,可按照法定依據同源的原則,逐一實現與省“互聯網+監管”系統中監管事項匹配對應。省政務服務網、省“互聯網+監管”系統将适時發布全省監管事項“一張清單”,逐步實現清單之外無監管。(牽頭單位:省政務辦、省委編辦、省市場監管局;責任單位:省有關部門,各市、州、縣人民政府)
2.嚴格監管事項管理。依據國家“互聯網+監管”系統監管事項目錄清單動态管理規範,按照省級統籌、分級負責的原則,嚴格規範監管事項目錄清單動态調整,省有關部門做好省、市、縣三級監管事項目錄梳理,市、縣做好本級監管事項的認領發布及地方立法設立的監管事項梳理,并依法做好本級監管事項及相關要素的動态調整。(牽頭單位:省政務辦;責任單位:省有關部門,各市、州、縣人民政府)
(二)加快系統應用,構建“一網通管”平台。
3.深化系統對接。根據國家标準及對接規範,以省“互聯網+監管”系統為樞紐,實現全省監管系統對接聯通,沒有監管執法系統的部門,利用省“互聯網+監管”系統開展監管執法,逐步建立事中事後監管“一網通管”格局。(牽頭單位:省政務辦;責任單位:省有關部門,各市、州、縣人民政府;完成時限:2021年4月底)
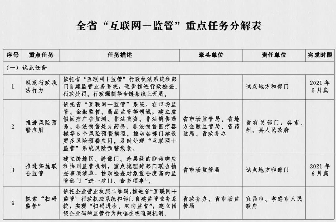
4.規範行政執法行為。依托省“互聯網+監管”系統和部門自建監管執法系統,逐步推進行政檢查、行政處罰、行政強制等全鍊條線上留痕,運用技術手段,實現監管全程可追溯、數據全過程可查詢。(此項為試點任務;責任單位:試點地方和部門;完成時限:2021年6月底)
5.推廣移動監管。依托省“互聯網+監管”移動監管系統和部門自建移動監管系統,為各地各部門行政檢查、行政處罰、行政強制等移動執法提供平台支撐,提升執法便利度。(責任單位:省有關部門,各市、州、縣人民政府)
6.推進風險預警應用。在市場監管、金融監管、藥品監管等領域,優化完善虛假醫療廣告監視、非法集資、非法銷售藥品、非法銷售處方藥品、非法銷售醫療器械等5個風險預警模型,推動建設更多風險預警應用。充分利用省“互聯網+監管”系統彙聚的各類監管信息,分析研判各領域風險情況,适時發布風險預警報告,并組織開展核查處置。(此項為試點任務;牽頭單位:省市場監管局、省地方金融監管局、省藥監局、省政務辦;責任單位:省有關部門,各市、州、縣人民政府)
7.開展信用監管。充分運用省“互聯網+監管”系統信用信息、風險預警、監管投訴等數據,開展信用分類監管,對市場主體采取差異化監管措施,依法依規加強失信懲戒。探索建立行業信用分級分類評估體系,推進信用分級分類結果在“雙随機、一公開”監管中的應用,在抽查比例和頻次等方面采取差異化措施。探索信用信息在更多監管領域的應用,推進信用監管創新。(牽頭單位:省發改委、省市場監管局;責任單位:省有關部門,各市、州、縣人民政府)
8.持續深化“雙随機、一公開”監管。推進省“雙随機、一公開”監管系統與省“互聯網+監管”系統深度融合,成為一體。各地各部門在省“互聯網+監管”系統“雙随機、一公開”監管系統上更新、維護“一單兩庫”,設置抽查計劃、建立抽查任務、錄入檢查結果等。省有關部門自建“雙随機、一公開”監管系統,按要求與省“互聯網+監管”系統“雙随機、一公開”監管系統對接聯通。(牽頭單位:省市場監管局;責任單位:省有關部門,各市、州、縣人民政府)
9.推進實施聯合監管。建立跨地區、跨部門、跨層級的聯動響應和協同監管機制,重點梳理跨部門聯合抽查事項清單,推動檢查對象重合度高的監管部門“進一次門、查多項事”,切實減少對市場主體的多頭重複檢查,提升部門協同監管效能。對于國家和省“互聯網+監管”系統下發的聯合監管任務,按要求及時辦理。(此項為試點任務;牽頭單位:省市場監管局;責任單位:省自然資源廳、省生态環境廳、省交通運輸廳、省文旅廳、省衛健委、省應急廳、省地方金融監管局、省藥監局,宜昌市、孝感市人民政府;完成時限:2021年6月底)
10.探索“掃碼監管”。依托企業營業執照二維碼,推進“掃碼進企、雙向監督”,實行政府部門涉企監管執法現場掃碼登記,企業掃碼确認、監督、評價、反饋,建立監管行為數據在線追溯機制。對監管執法過程中的違法、違規行為,當事企業、個人可通過企業營業執照二維碼進行投訴舉報。省市場監管局統籌制定涉企業監管掃碼備案、驗證制度。(此項為試點任務;牽頭單位:省政務辦、省市場監管局;責任單位:宜昌市、孝感市人民政府)
11.探索非現場監管。充分利用物聯網、視頻監控、衛星遙感和大數據分析等資源,探索基于非現場的遠程實時監管。(責任單位:省有關部門,各市、州、縣人民政府)
(三)強化數據支撐,提升“精準監管”能力。
12.優化監管數據中心建設。按照國家數據标準,彙聚各地、各部門監管數據,完善監管事項目錄清單庫、監管對象信息庫、執法人員信息庫、監管行為信息庫、投訴舉報信息庫、信用信息庫、知識庫、案例庫。(牽頭單位:省政務辦、省市場監管局、省發改委、省司法廳;責任單位:省有關部門,各市、州、縣人民政府;完成時限:2020年12月底)
13.提升監管數據分析能力。依托省大數據能力平台、省“互聯網+監管”系統等重要監管平台數據,關聯整合政府部門履職過程中形成的行政檢查、行政處罰、行政強制等信息以及司法判決、違法失信、抽查抽檢等信息,歸集到相關市場主體名下,形成監管信息鍊,推進監管精準化、智能化。(責任單位:省有關部門,各市、州、縣人民政府)
14.推進監管數據交換共享。嚴格按照國家數據标準,持續推送監管數據,及時修複未通過質檢的錯誤數據并重新上報。省“互聯網+監管”系統對歸集的數據進行分類治理,通過省大數據能力平台為各地各部門風險預警、精準監管、綜合分析、領導決策提供數據支撐服務。(牽頭單位:省政務辦;責任單位:省有關部門,各市、州、縣人民政府)
(四)推進信息公開,實現對監管的“監管”。
15.推進監管行為依法公開。依托省“互聯網+監管”系統,對行政執法的啟動、調查取證、審核決定、送達執行等全部過程進行記錄。嚴格落實行政執法公示制度,按照“誰執法誰公示”原則,除涉及國家秘密、商業秘密、個人隐私等信息外,實現監管規則、計劃、标準、過程、結果等依法公開。(責任單位:省有關部門,各市、州、縣人民政府)
16.及時發布監管動态和曝光台信息。及時在省“互聯網+監管”系統服務門戶、工作門戶發布監管動态和曝光台信息。(牽頭單位:省政務辦;責任單位:省有關部門,各市、州、縣人民政府)
四、組織實施
(一)強化組織領導。各地各部門要高度重視“互聯網+監管”工作,将其納入重要工作日程,建立強有力的推進機制,主要領導要親自組織安排和協調解決工作推進中的重難點問題;要強化組織保障,明确目标任務和具體措施,注重面上推進與點上突破相結合,打造一批特色監管應用。各試點地方和部門于12月30日之前,制定具體工作方案報省政務辦審核備案,并于每月25日前向省政務辦報送試點推進情況,郵箱hubeisg@163.com。
(二)強化業務指導。省有關部門要加強對本系統業務培訓指導。省級層面自建的監管系統要加快與省“互聯網+監管”系統銜接,不給基層部門增加不必要的數據對接負擔,确保全省監管數據對接順暢有序。
(三)強化創新突破。要将“互聯網+監管”工作與監管業務工作緊密結合,大膽創新,打造特色。同時,加大總結推廣力度,将工作中形成的特色亮點及時進行宣傳,營造良好改革氛圍。
(四)強化保障措施。“互聯網+監管”是政府職能轉變的重要内容,是創新監管方式、提升監管效能的重要抓手。各地各部門要加強保障,為“互聯網+監管”提供人财物支撐,統籌安排好人員力量、經費保障和相關軟硬件設備設施等。
附件:全省“互聯網+監管”重點任務分解表



附件列表