國家層面智慧停車相關政策彙總及解讀

2022-08-16

中國安防行業網
點擊量:65
國家層面智慧停車相關政策彙總及解讀
【智慧城市網 政策法規】為更快速有效解決停車難問題,政府鼓勵推動傳統停車場向智慧停車場改造的同時也與各企業加大合作,促進智慧停車場的建設,國家相繼出台支持智慧停車發展的政策和激勵措施。受益于政策激勵和跨界布局,智慧停車産業迎來了發展新方向,各地停車設施建設的步伐明顯加快,升級後的停車場擁有更強大的管控力,并有效緩解了停車壓力。
1、政策曆程
智慧停車能夠實現停車位資源的實時更新、查詢、預訂與導航服務一體化,實現停車位資源利用率的最大化、停車場利潤的最大化和車主停車服務的最優化。根據我國國民經濟“十五”計劃至“十四五”規劃,國家對智慧停車行業的支持政策經曆了從“加快智能型交通的發展”到“加快交通等傳統基礎設施數字化改造”的變化。
“十五”計劃(2001-2005年)時期,國家層面提倡:以信息化、網絡化為基礎,加快智能型交通的發展;“十一五”規劃明确了要建設便捷、通暢、高效、安全的綜合運輸體系;“十二五”至“十三五”期間,規劃明确了要加強停車場等設施建設,提高交通運輸信息化水平。到“十四五”時期,根據《“十四五”規劃和2035年遠景目标綱要》,加快交通等傳統基礎設施數字化改造,加強泛在感知、終端聯網、智能調度體系建設成為“十四五”時期的重要任務。
2、國家層面政策彙總及解讀
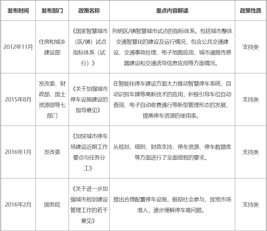
自2012年以來,國務院、國家發改委、國家住房和城鄉建設部等多部門都陸續印發了支持、規範智慧停車行業的發展政策。截止2021年6月,我國國家層面的智慧交通方面政策彙總如下:



3、國家層面智慧停車行業發展目标解讀
根據智慧停車相關政策規劃,目标到2025年,全國大中小城市基本建成配建停車設施為主、路外公共停車設施為輔、路内停車為補充的城市停車系統,社會資本廣泛參與,信息技術與停車産業深度融合,停車資源高效利用,城市停車規範有序,依法治理、社會共治局面基本形成,居住社區、醫院、學校、交通樞紐等重點區域停車需求基本得到滿足。到2035年,布局合理、供給充足、智能高效、便捷可及的城市停車系統全面建成,為現代城市發展提供有力支撐。
附件列表